Der Booster.

Der Booster im stabilen Stahlgehäuse

Der Booster ist das zentrale Teil der Anlage. Er versorgt die Sender, Decoder, Motoren und Leuchten mit Strom und sorgt dafür, dass die Steuerinformation "auf die Schienen" gelangt. Nebenbei koordiniert er die einzelnen Sender so, dass zu einem Zeitpunkt nur ein Sender aktiv ist. Die Schaltung des Boosters ist auf einer Platine im EURO-Format untergebracht. Zur Stromversorgung benötigt man einen gewaltigen Trafo mit mindestens 2x15V/10A und 1x9V/1.5A. Die drei Spannunngen werden mit leistungsstarken Gleichrichtern gleichgerichtet und mit Siebkondensatoren (mind. 3x 4700uF, besser 3x10000uF) geglättet. Mit diesen drei Gleichspannungen geht es dann auf das Boosterboard:

Schaltung des Boosters

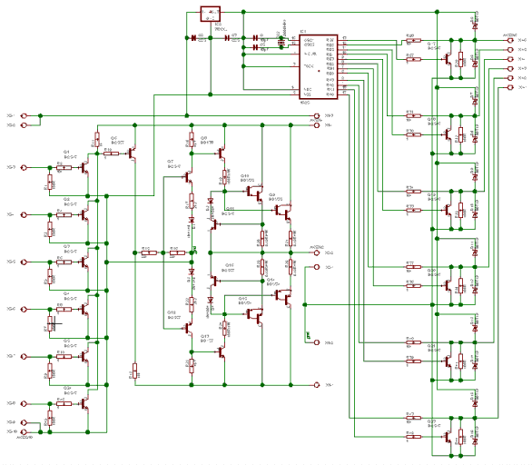
Links sieht man sechs NPN-Transistoren (BC547C) die mit dem nachgeschalteten PNP-Transistor (BC557) als wired-or Schaltung arbeiten. Ist einer (oder mehrere, kommt aber nicht vor) der Eingänge high, so wird der Eingang des eigentlichen Boosters auf ca. +15V gezogen. Dies aktiviert den oberen Teil des Boosters (das ist der schön symmetrische Schaltungsteil in der Mitte. Dadurch wird eine Schiene (a) auf eine (gegenüber der anderen Schiene, b) positive Spannung (min. +15V) gelegt.

Ist keiner der Eingänge aktiv, so ist der untere Teil der Boosterschaltung aktiv und die Schiene a wird auf eine gegenüber der Schiene b negative Spannung (min. -15V) gelegt. Auf diese Weise setzt der Booster das Datenformat zwischen Sender und Booster in das Datenfromat auf den Schienen um.

Schaltungsdetail wired-or und Booster

Die Funktion des Boosters ist recht einfach: Das passende Signal an der Basis von Q7 (bzw. Q12) steuert diese Transistoren durch. Dem entsprechend werden die Transistoren Q8 (bzw. Q13) angesteuert, was schlußendlich die Darlington-Leitungstransistoren Q9, Q10 (Q14, Q15) durchschaltet. Die Transistoren Q11 (Q16) dienen zur Bregenzung des Laststromes. Mit zunehmendem Laststrom steigt der Spannungsabfall an den Widerständen R20 (R26), wodurch Q11 (Q16) zunehmend leitend werden und dadrurch die Basisspannung von Q9, Q10 (Q14, Q15) reduziert. Dadurch wird auch die Spannung am Emitter der Darlingtons verringert. Dies reduziert den Ausgangsstrom.

Es empfiehlt sich nicht, die Schaltung ohne Strombegerenzung aufzubauen oder in Betrieb zu nehmen. Einer stirbt: Darlington, Gleichrichter oder Trafo. Es ist ausreichend zunächst nur die Darlingtons Q10 und Q15 zu bestücken. Keinesfalls sollte man Q9 und Q14 bestücken, ohne dass Q10 und Q15 bestückt sind. In desem Fall funktioniert die Strombegernzung nämlich nicht! Erst für dehr grosse Anlagen ist die Bestückung von Q9 und Q14 zwingend erforderlich um die Signalqualität zu erhalten bzw. die Verslustleistung auf zwei Transistoren zu verteilen. In jedem Fall sollten dann aber die Wiederstände R20, R21, R25 und R26 den selben Wert besitzen.

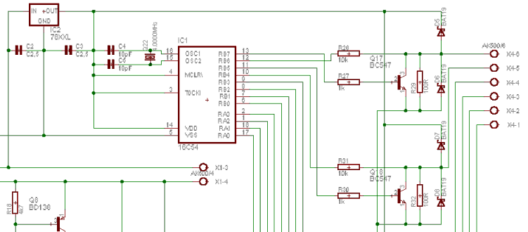
Schaltungsdetail PIC Mikrokontroller

Der Rest der Schaltung ist ein PIC 16C54 der, nebst sechs Ausgangstreibern, das Handshakeprotokoll abarbeitet. Wir erinnern uns: Ein sendewilliger Sender zieht einer der Handshake-Leitungen (X4-1 bis X4-6) auf high. Diesen Zustand kann der PIC direkt über einen Port abfragen (die Schottky-Dioden dienen als Überspannungsschutz). Um einem Sender die Sendeerlaubnis zu erteilen aktiviert der PIC einen der Transistoren Q17 bis Q23 und zieht damit die Handshake-Leitung auf low.

Layout des Boosters

Im Layout zu erkennen: Die Dateneingänge (sechs Schraubanschlüsse links unten), die Stromversorgungs und Handshake-Leitungen (zehn Schraubanschlüsse, rechts unten). Die Schraubanschlüsse in der Mitte der Platine sind von lins nach rechts: -15V, Masse, +9V, +15V, Schienenaugang a, Schienenausgang b.

Downloads Booster:

Stückliste, Lötseite (Gerber-X), Bestückungsseite (Gerber-X), Umriss (Gerber-X), Bohrdaten (Exellon), Bohrer

Software: Quellcode (PIC Assembler, V1.0 beta), Zielcode (Intel HEX File, V1.0 beta)


Links:


Die genannten Marken- oder Produktnamen sind Warenzeichen oder eingetragene Warenzeichen der jeweiligen Eigentümer