Die Sender.

Der einfache Sender für

Loks

Der einfache Sender für

Weichen

Der GAME BOY

Universalsender

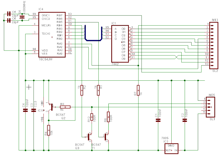
Der einfache Sender zur Steuerung von Loks erlaubt das Wählen einer Fahrtrichtung (vorwärts / rückwärts) und einer Geschwindigkeit. Für beide Fahrtrichtungen stehen 32 Fahrstufen zur Verfügung. Die Hautparbeit übernimmt ein PIC 16C54 von Microchip. Der Rest der Schaltung dient überwiegend der Anpassung an die Leitung (nebst dem Schutz des Microcontrollers vor Überspannungsimpulsen).

Schaltung der Loksenders

Über den Steckverbinder SL1 gelangt die Versorgungsspannung von ca. 8V (aus dem Booster) an IC3, einen Spannungsregler vom Typ 7805. Dieser erzeugt die Versorgunngsspannung für den Mikrocontroller und die Ausgangsstufen.

Datenleitung:

Pin 11 des Mikrokontrollers (IC4) ist der Datenausgang, der über R1 den Transistor T1 ansteuert. T1 zieht, wenn er angesteuert wird, die Leitung an Klemme 2 (Daten) auf ca. 2,5V und erzeugt damit auf dieser Leitung einen high-Pegel. Sperrt T1, so wird die Leitung boosterseitig auf low-Pegel gezogen. Der Widerstand R6 dient zur Anpassung des Ausgangswiderstandes der Treiberstufe an den Wellenwiderstand der Leitung.

Handshakeleitung:

Pin 12 von IC4 dient als Eingang zur Abfrage des Zustandes der Handshakeleitung (Klemme 3). Hierzu setzt Q2 mit R4 den Pegel an Klemme 3 in ein (invertiertes) TTL-Signal um. R3 dient hierbei zur Begrenzung des Basisstromes für Q2. Über Pin 10 kann der Mikrokontroller den Zustannd der Handshakeleitung beeinflussen. Der Transistor Q3 zieht, wenn er angesteuert wird, die Leitung an Klemme 3 (Handshake) auf ca. 2,5V und erzeugt damit auf dieser Leitung einen high-Pegel. Sperrt Q3, so wird die Leitung boosterseitig auf low-Pegel gezogen. Zum Funktionsprinzip des Handshakes, siehe Protokoll.

Benutzerschnittstelle:

Die Schnittstelle zum Benutzer besteht aus einem Ein-Aus-Ein Schalter (S1, mit Mittelraste) und einem Drehimpulsgeber (Sw1). Die Widerstände R7, R8, R9, R10 und R11 ziehen die Pins 1, 2, 12, 13 und 18 von IC4 auf high-Pegel. Je nach Stellung des Schalters, bzw, des Drehimpulsgebers werden einzelne Pins von IC4 auf low-Pegel gezogen. Die Software des Mikrokontrollers berechnet aus den Signalmustern der Eingangspins ein entsprechendes Lokkommando.

Adresseinstellung:

Die (8-bit) Adresse der Lok, die mit dem jeweiligen Kontroller angesteuert werden soll wird an zwei Stellen eingestellt. Die 4 höherwertigen Bits (MSB, Domänenadresse) sind Teil der Kontrollersoftware und werden bei der Programmierung von IC4 eingestellt. Die 4 niederwertigen Bits (LSB, Lokadresse) können über die Lötjumper SJ1 bis SJ4 eingestellt werden.

Takterzeugung, Entkopplung:

Das Quartz Q4 und die Kondensatoren C3 und C6 dienen der Takerzeugung. Hierzu ist am Mikrokontroller die Oszillatoroption "HS" einzustellen. Die Kondensatoren C1, C2 und C4 dienen der Entkopplung und der Vermeidung von Schwingungszuständen des Spannungsreglers IC3.

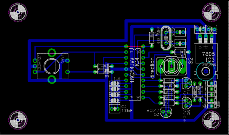
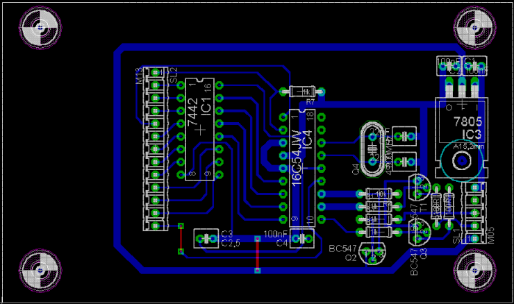
Layout des Loksenders

Downloads Loksender:

Stückliste, Lötseite (Gerber-X), Bestückungsseite (Gerber-X), Umriss (Gerber-X), Bohrdaten (Exellon), Bohrer

Software: Quellcode (PIC Assembler, V2.1 beta), Zielcode (Intel HEX File, V2.1 beta).


Der einfache Sender für Weichen, Signale und Beleuchtungsdecoder

Schaltung des Weichensenders

Der Weichensender funktioniert ausgangsseitig wie der Sender für die Loks. Eingangsseitig werden der Richtungsschalter und der Derhimpulsgeber durch eine 10er-Tastatur (z.B. Folientastatur) ersetzt. IC4 erzeugt an den Pin 6 bis 9 ein Bitmuster, welches von IC in einen 1 aud 10 Code umgesetzt wird. Jedes dieser zehn Signale wird an eine Taste der Tastatur angelegt. Der gemeinsame Anschluss aller Tasten wird an Pin 2 der Mikrokontrollers zurückgeführt. Damit lassen sich alle zehn Tasten sequentiell abfragen. Wird eine Tastenbetätigung festgestellt, so werden noch die direkt an den Kontroller angeschlossenen Tasten * und # abgefragt (Umschaltung auf Signale, bzw. Beleuchtung). Der Kontroller ezeugt ein entsprechendes Datenpaket und schickt es über die Datenleitung ab.

Layout des Weichensenders

Downloads Weichensender:

Stückliste, Lötseite (Gerber-X), Bestückungsseite (Gerber-X), Umriss (Gerber-X), Bohrdaten (Exellon), Bohrer

Software: Quellcode (PIC Assembler, V3.1 beta), Zielcode (Intel HEX File, V3.1 beta).


Der GAME BOY Universalsender

Schaltung des GAME BOY-Senders

Mit diesem Sender lassen sich alle theoretisch möglichen (255) Decoder einer Anlage steuern. Anstatt eine eigene Hardware mit Tastatur und Display zu entwickeln, habe ich mich entschlossen auf eine verfügbare Hardware aufzusetzen: den Nintendo GAME BOY.

Die Bedienung ist denkbar einfach:

  • Die Taste A öffnet den Bildschirm zur Loksteuerung

  • Im Lok-Modus dienen die Tasten "auf" und "ab" des Joypads der Einstellung der Lokadresse, die Tasten "links" und "rechts" der Einstellung von Fahrtrichtung und - Geschwindigkeit.

  • Mit der Taste "select" wird die Lok aktiviert, bzw. deaktiviert.

  • Die Taste "start" löst das SOndersignal (z.B. Signalhorn, etc.) aus.

  • Die Taste B öffnet erst die Weichen-, dann die Signal- und dann die Lichsteuerung

  • In diesen Modi dienen die Tasten des Joypads der Adresseinstellung

  • Die "select" Taste schaltet die Weiche, das Signal oder das Beleuchtungselement.

  • Die "start" Taste löst auich bei in diesem Modus das Sondersignal der gerade aktiven Lok aus (der Sondersignalausgang ist bei Wiechen-, Signal- und Beleuchtungsdekodern zwar vorhanden, wird aber bisher nicht verwendet.)

Lok-Bildschirm

Weichen-Bildschirm

Signal-Bildschirm

Licht-Bildschirm

 

Als besonderes Schmankerl ist es möglich zwei Loks miteinander zu synchronisieren, d.h. einen Zug mit zwei Loks (in Doppeltraktion) zu fahren. Gesteuert wird dabei nur eine Lok, die zweite wird automatisch mit gesteuert.

Das schöne Grafikdisplay des GAME BOY zeigt z.Zt. alle Informationen in Textform an. Man muss ja auch "später" noch mal was zu tun haben ;-)

Die Schaltung ist eigentlich auch ganz übersichtlich:

Im unteren Bildteil sieht man den bekannten Schaltungsteil zum ANschluss an die Leitung zum Booster, auch der 7805 Spannungsregler ist vorhanden. Leider dient er nur zur Spannungserzeugung für das EPROM und das GAL der Modulplatine. Der GAME BOY lässt sich nicht über die Modulschnittstelle mit Strom versorgen. Dies verhindert eine kleine Diode, die der beherzte auch entfernen kann. Für alle anderen gilt: Batterien kaufen.

Der Rest der Schaltung besteht aus einem EPROM des Typs 27C256 welches "einfach" sn den Bus des GAME BOY angeschlossen ist. Das Programm habe ich mit Pascal Felbers GAME BOY-Entwicklungssystems erzeugt und mit einem EPROM-Programmiergerät in das EPROM gebrannt.

Der GAL 16V8 Baustein hängt ebenfalls am GAME BOY-Bus. Er realisiert zwei adressierbare D-FlipFlops (für die Daten- und Hanshake Leitung) und einem adressierbaren Buffer (für die Handshake abfrage). Diese drei Bits werden in den Adressraum des GAME BOY eingeblendet und können vom Programm aus über einen Zeiger angesprochen werden.

Die unten abgebildete Variante der Platine ist die "L"-Version (lang). Sie ermöglicht es, das Modlul im GAME BOY zu betreiben und trotzdem an den Bausteinen zu messen. Auf dem Foto oben ist zu sehen, dass die Lötseite des Moduls oberhalb des GAME BOY-Displays aus dem Gerät heraus schaut.

Layout des GAME BOY-Senders

Downloads GAME BOYsender:

Stückliste, Lötseite (Gerber-X), Bestückungsseite (Gerber-X), Umriss (Gerber-X), Bohrdaten (Exellon), Bohrer

Software: GAME BOY-Quellcode (PIC Assembler, V1.0, ZIP), GAME BOY-Zielcode (EPROM Image File, V1.0).

Software: GAL-Quellcode (Plan2), GAL-Zielcode (JEDEC File)


Links:


Die genannten Marken- oder Produktnamen sind Warenzeichen oder eingetragene Warenzeichen der jeweiligen Eigentümer.